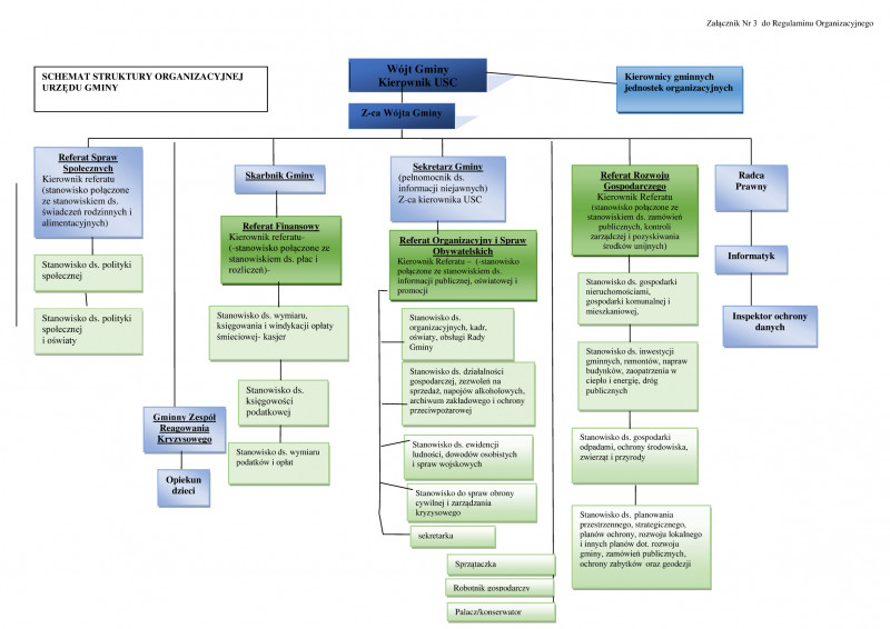
Wersja nieobowiązująca z dnia 17-06-2020 09:38:08 Drukuj Schemat struktury organizacyjnej Załączniki SCHEMAT STRUKTURY ORGANIZACYJNEJ format: pdf, rozmiar: 215.3 KB, data dodania: 17-06-2020 09:34:44 Wersja nieobowiązująca Strona może zawierać nieaktualną treść i załączniki. Możesz pozostać na tej stronie lub przejść na wersję z obowiązującą zawartością. Nie pokazuj ponownie Pozostań Przejdź do wersji obowiązującej